 
        
            余浩群 2006年进入亿博检测技术有限公司,担任高级技术顾问。 
 精通各类检测认证标准,服务过上千家企业。 联系方式:13824328299(微信同号) 座机:0755-29451282    传真:0755-22639141
 邮箱:ebo@ebotek.cn
地址:深圳市宝安新安六路勤业商务中心A栋一楼112-114
			 扫一扫加顾问微信
    扫一扫加顾问微信
        
 扫码咨询
			扫码咨询
              亿博第三方检测机构,具有第三方公正地位的独立检验机构, 已有超过十年的检测认证经验, 拥有资深的工程师队伍,专业的技术团队,服务热线:138-2432-8299
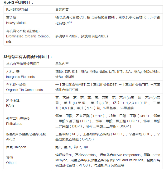
控制电子电气废弃物对生态环境的污染,2003年2月,欧盟颁布了《关于在电子电气设备中限制使用某些有害物质指令》(RoHS),规定自2006年7月1日起,进入欧盟市场的电子电气产品禁用6类有害物质。
RoHS2.0指令内容:
2011年7月1日,欧盟正式发布了RoHS指令(2002/95/EC)的修订版本,俗称RoHS2.0指令(2011/65/EU),新版指令于2013年1月3日开始正式实施,新版本实施后,旧版本自动废除。新版指令与旧版指令相比,修订的内容主要有:
1.改变了法律用词,澄清了指令的范围和定义;
2.引入产品的CE标志以及EC合格声明;
3.分阶段将医疗器械、控制和监控仪器纳入到RoHS指令的范畴;
一般医疗器械与监控设备(2014年1月1日起适用)
体外诊断医疗设备(2016年1月1日起适用)
主动植入式医疗设备(2020年评审是否有必要纳入管控范围)
工业用监控设备(2017年1月1日起适用)
4.新增附录Ⅲ,列出优先评估的物质,将采取与REACH法规相同的评估机制,将来可能纳入管控范围,包括:
六溴环十二烷(HBCDD)
邻苯二甲酸(2-乙基己基酯)(DEHP)
邻苯二甲酸丁苄酯(BBP)
  邻苯二甲酸二丁酯(DBP)
 

         亿博检测自成立以来一直坚持不断完善企业的实力,所取得的行业资质也是名列前茅的。想了解更多rohs认证相关资讯或者是有产品想要申请rohs认证的欢迎拨打亿博热线:0755-33126608,0755-29451282进行咨询。
 
        
            余浩群 2006年进入亿博检测技术有限公司,担任高级技术顾问。 
 精通各类检测认证标准,服务过上千家企业。 联系方式:13824328299(微信同号) 座机:0755-29451282    传真:0755-22639141
 邮箱:ebo@ebotek.cn
地址:深圳市宝安新安六路勤业商务中心A栋一楼112-114
			 扫一扫加顾问微信
    扫一扫加顾问微信